公告详情
一、投标须知
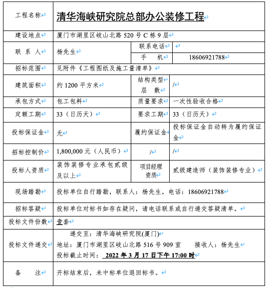
前附表

一、严禁一队多挂、一标多投、围标串标不良行为,一经发现,当场作废标处理,并处罚投标企业及其法人委托代理人、项目经理、联系人,今后不得参加招标方工程建设招投标。
二、投标单位在编制投标书以前,应认真研究招标文件,熟悉图纸,并认真调查与施工有关的现场、自然、经济和社会等各种条件。由于对招标文件的任何误解和忽略或对施工各种条件缺乏必要的调查或估计不足,而导致中标后发生任何风险,其责任自负,不得向招标方提出任何索赔要求。
三、投标单位应按有关规定认真编制、填写和投送投标书。
投标方有改进设计,采用新技术、新工艺、缩短工期、降低消耗等技术措施时应作简要分析说明。
对招标文件中个别内容无法接受时,也应在标书中说明,否则中标后不得再以任何理由另附加条件。
标书一律用黑笔、钢笔楷体字书写或用打印机打印,不得用铅笔或圆珠笔书写,不得用行书、草书,数字全部用阿拉伯数字填写。
四、各投标单位要根据图纸认真复核招标方提供的工程量清单,如有问题,请在投标截止前2天提出,如不提出,招标方工程量清单作为最终结算工程量清单不得变更(除设计变更外),中标后发生任何工程量清单问题,其责任自负,不得向招标方提出任何索赔要求。
五、标书设一道封套。投标书文件中“商务标”装入封套,封套均应密封,由投标单位加盖单位印章。投标人须编制壹份投标文件(含商务标)。标书必须在 2022年 3月17日17:00时前送到厦门市湖里区岐山北路516号909室,联系人: 杨先生 ,电话: 18606921788 。
六、中标价为合同价,中标单位不得以任何理由拒绝,否则,没收投标保证金。
七、有下列情况之一的标书为无效标书:
1. 标书未响应招标文件要求,并未按规定密封,或封套上除规定书写的文字外,另加有其它字样或标记的标书;
2. 标书未按规定取费、规定内容、格式填写,字迹模糊,主要数据辨认不清或涂改处未签章校正者;
3. 工程量清单报价书所填造价不一致的标书;
4. 2022 年3月17日17:00时前未送达的标书;
5. 法人代表或代理人的有效身份证明及委托书证件不一致的投标方标书;
6.开标时投标单位的“二证一卡”(资质证书、营业执照、安全施工许可证或安全生产许可证)等资格证明材料复印件未带或不齐全。
以上无效标书的废标时间,依据程序和评标过程逐项进行。
八、本工程中标条件是:标价合理,确保质量与工期,企业社会信誉高。择优定标。
九、招标单位将于开标后3天内向中标单位发出中标通知书,5天内双方签订承包合同。借故拒绝签订合同的中标方应赔偿经济损失,按中标价10%计。
二、工程施工招标书
本工程位于厦门市湖里区岐山北路520号,现已具备招标条件,决定采取招标方式进行招标。
一、工程综合说明
1.工程名称:清华海峡研究院总部办公装修工程
2.建设地点: 厦门市湖里区岐山北路520号
3.建设单位:清华海峡研究院(厦门)
4.招标单位:清华海峡研究院(厦门)
5.本次招标工程项目及承包范围:本工程图纸及工程量清单内容
6.建设资金情况:资金预算已批准
7.图纸及工程量情况:本次招标图纸及工程量以招标单位提供的施工图和工程量清单为准。
8.本工程采用的技术规范:通用技术规范、标准、规程、图集等。
9.对投标单位资质等级和其它要求:要求投标单位企业等级达装饰装修专业承包贰级及以上资质。
10.承包方式: 采取包工包料方式进行承包,本工程不允许转包。
二、工期要求
1.本次招标发包的清华海峡研究院总部办公装修工程招标方要求中标方中标后立即组织开工建设,建设工期 33 日历天。
2.招标单位原则上不要求提前竣工交付使用。如认为有必要时,应同中标单位协商,确定提前竣工日期和奖励协议。
3.合同签订的竣工日期,除上级投资计划改变,遇到人力不可抗拒的严重自然灾害和由于招标方责任而必须延误工期外,工期每延误一天,中标方须付招标方 / 元补偿费。
4.竣工日期以正式验收交付日期为准。
5.中标方要 逐周 向招标方提供施工计划和工程进度报表,定期举行双方协调会议。
6.中标单位可视情况采取夜间加班等方式持续施工,以确保工程质量和工程进度。
三、质量与安全要求
1.施工质量依据现行的国家验收规范、验评标准,由建设方有关部门负责监督、验收,施工期间双方必须按分项工程逐项进行严格检查评定。分项工程、隐蔽工程等未经施工员、项目经理、现场监理、建设单位现场负责人等验收、签字,不得进行下道工序施工,隐蔽工程未经验收签字不得隐藏,以确保工程质量。
2.该工程质量要求必须达到 合格 工程标准,若因中标单位原因造成工程质量不达标,中标单位应无条件返修至达标,经有关部门验收通过后,方可交付使用。由此造成的损失,由中标单位负责。
3.确定或变更本工程质量保证措施,应与招标单位技术负责人商定。
4.发生质量事故和质量问题,由中标单位负责人处理,但在任何条件下都不得影响最终工程质量等级,否则招标单位有权要求中标单位重新施工,其损失均由中标方负责。
5.个别分部分项工程若中标单位无能力达到质量标准时,招标方有权另外委托人员施工,费用由中标方负担。
6.施工中的设计变更或材料代用,必须经项目经理、现场监理、设计负责人、建设单位现场负责人签字同意后方可实施。
7.中标方应设该工程专职资料员,负责填写各种有关验评表格和收集整理技术资料,每月向招标方提供当月发生的相关表格和技术资料,重要资料即填即签。竣工交付时,中标方应整理出叁套准确完整的施工档案(含电子档案),移交给招标方。
8.中标方应加强安全管理,落实安全文明施工制度,施工中如发生安全事故(包括人身伤亡事故),由中标方负责。
四、材料采购供应方式
1.建筑“三材”、“特贵材”、“装饰板材”及铝合金材料由招标方确认产品质量,由中标方负责采购和运输。本工程中的材料质量、型号、规格、图案必须满足标书、清单、图纸及建设单位要求。
2.建筑“地材”原则上由中标方负责采购,凡需招标方协助采购时,中标方应至少提前一周提出协助要求计划,否则由此而延误工期由中标方负责。
3.采购供应的材料、品种、型号、规格、数量等指标必须符合招标文件规定、清单、图纸及有关要求,具备出厂合格证或材料检验单。按规定需试验的材料,均由中标方负责试验,其试验费用由中标方负责。
4.进场的材料检查、验收规定在承包合同中约定。
五、结算及付款方式
1.招标项目按有效图纸施工内容及预算数量清单一次包干。除业主同意的设计变更所造成的工程量或施工内容变更而相应金额增减外,除政策性调整,其它不得调整。
2.由建设单位提供建材的价格或指定材料的价格,在决算时,视为市场价格计算。
3.对工程质量未按合同履约的施工单位,根据国家工程建设管理规定予以处罚。
4.工程进度款以合同总价为基数,按工程进度分期拨款。但在工程全部竣工验收前,工程总拨款最高不超过合同总造价的85%,全部工程正式交付使用,质量达到标书要求,工程档案完整移交,工程结算业主审定后,除预留3%的工程款作为保修金1年后结算外,其余工程款按照审定金额一次付清。
六、质量保修期限
1.保修期从工程竣工验收合格之日起计算保修壹年,在保修期内,凡属施工原因造成的质量缺陷,中标单位必须无偿返修。如果中标单位在接通知10天内不返修,招标单位将另行委托承修,其费用由中标单位支付。
七、工程报价
1.本工程由投标单位依据招标单位提供的招标图纸、招标文件、承包范围、工程量清单及补充通知和答疑交底纪要中提出的工程技术、质量、工期要求,并根据“厦门市清单综合价”、“福建省2019定额材料综合价”及厦门市市场询价提供工程报价。
项目名称、项目特征、计量单位、工程量不得随意改动。
2.招标方暂定价项目不作为投标方竞价范围,投标书中暂定价项目单价必须按招标方确定的暂定价编制标书,不一致的标书视为无效标书。
3.材料要求:(见材料表)
八、建设场地和施工机械
1.中标单位应在招标单位划定的范围内堆放材料、搭设临时设施,进行施工作业。施工过程中,建设场地的管理使用权属中标单位,但须做到安全、文明施工,工程竣工后,由中标方负责建筑垃圾清理。
2.所有施工机械机具、工人食宿等均由中标方自行解决,所需费用包含在总投标报价内,建设方不提供临时设施或支付施工现场临时设施费用。
九、附则
1.该招标文件中所有与施工阶段有关的条款,均为合同依据,合同经双方正式签字后生效。
2.该文件清华海峡研究院(厦门) 负责解释。
招标单位:清华海峡研究院(厦门)(盖章)
2022年3月10日
附:《工程图纸及工程量清单》及《施工合同范本》《主材品牌表》
(请向联系人索取:杨先生,电话:18606921788)
【HX20220311001】总部办公装修工程-招标文件.pdf
文件列表